回答

收藏

当看到一张图片,如何用AI进行反推?

工具分享 工具分享 1626 人阅读 | 0 人回复 | 2026-01-24

我们经常会看到一些图片,如果我们想用AI生成需要一定的提示词,那么如何撰写这些提示词呢?

很简单,一个小技巧教会你。

智谱清言:利用大模型进行提示词反推。

我们首先打开智谱清言,登录后,把图片进行拖拽到此界面来上传参考图片,或者点击输入框左边的添加按钮来进行上传图片。
image.png


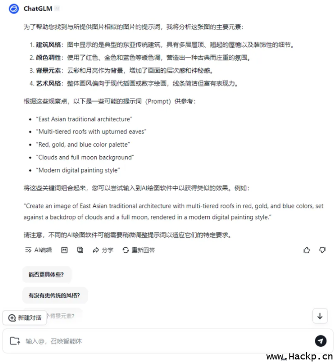
上传完成后,输入以下提示词进行图片提示词反推:我上传的图片是一个ai生成的图片,我不知道其背后的提示词,请帮我反推出此图片的提示词,让我发给AI绘图软件后可以绘制出一幅一幅类似的图片。
image.png
等待智谱清言的回答,我们可以看到智谱清言回答出了中英文提示词。


image.png


分享到: 微信微信
您需要登录后才可以回帖 登录 | 立即注册

本版积分规则